考试站首页
考试站范文
考试站作文
考试站网校(
0
)
收藏本站
更多
您好!欢迎来到考试站网校!
请登录
免费注册
考试站
首页
会计类
会计从业资格
初级会计职称
中级会计师
注册会计师
经济师
建筑类
一级建造师
二级建造师
造价工程师
监理工程师
咨询工程师
职业资格
证券从业
教师资格
公务员
行政能力
时政申论
公务员面试
国家公务员
外贸类
报关员
计算机类
计算机二级
计算机等级
医药类
执业医师
执业护士
执业药师
卫生资格
外语类
职称英语
学历类
全部考试
点击查看
考试站作文
考试站试听
考试站范文
考试站网校
考试报名
┊
准考证
┊
成绩查询
报考指南
┊
证书领取
┊
考试大纲
咨询概论
┊
政策发展规划
┊
组织管理
决策分析与评价
┊
咨询方法与实务
模拟试题
历年真题
技巧心得
经验心得
网络课程
免费试听
北京
|
天津
|
河北
|
山西
|
湖北
|
江苏
|
安徽
|
山东
|
上海
|
浙江
|
江西
|
福建
|
湖南
|
宁夏
|
内蒙古
|
河南
四川
|
重庆
|
贵州
|
云南
|
辽宁
|
吉林
|
广东
|
广西
|
海南
|
陕西
|
甘肃
|
新疆
|
青海
|
西藏
|
黑龙江
|
国家
网校学习入口
模拟试题
您现在的位置:
咨询工程师
>
咨询概论
>
概论指导
>
文章内容
注册咨询工程师咨询概论章节知识点(第十章第四节)
考试站(
www.examzz.com
) 【
考试站:中国教育考试第一门户
】 2013年8月1日
第四节 知识产权及其归属界定与判析
知识点:
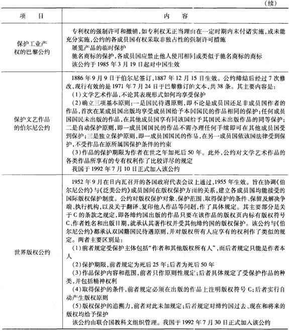
知识产权的概念和特征
知识产权的主要国际公约
WTO((与贸易有关的知识产权协议》与知识产权
知识产权的概念和特征:
知识产权的主要国际公约:
WTO((与贸易有关的知识产权协议》与知识产权:
分享到:
新浪微博
人人网
开心网
百度i贴吧
QQ空间
收藏本页
相关文章
·
注册咨询工程师咨询概论各章节知识点汇总
·
2014年《咨询概论》考点:工程咨询单位业务的市场开发
·
2014年《咨询概论》考点:工程咨询单位风险管理
·
2014年《咨询概论》考点:投资建设各阶段工程咨询服务
·
注册咨询工程师咨询概论章节知识点(第十章第三节)
·
注册咨询工程师咨询概论章节知识点(第十章第二节)
·
注册咨询工程师咨询概论章节知识点(第十章第一节)
·
注册咨询工程师咨询概论章节知识点(第九章第四节)
2013-08-01
2013-09-06
2013-09-06
2013-09-06
2013-08-01
2013-07-31
2013-07-31
2013-07-31
学员登陆
编辑推荐
咨询工程师项目组织与管理辅导精讲27
咨询工程师项目组织与管理辅导精讲20
咨询工程师项目组织与管理辅导精讲10
咨询师宏观经济政策与发展规划重点讲解
2015年咨询工程师咨询概论重点讲解汇总
2015年咨询工程师咨询概论重点讲解27
咨询工程师咨询概论习题汇总
咨询工程师考试咨询概论习题20
2015年咨询师咨询重点讲解汇总
咨询工程师咨询概论习题10
试题排行
2014年咨询工程师《宏观经济政策》备考题汇总
2014年咨询工程师《宏观经济政策》备考题(9)
2014年咨询工程师《宏观经济政策》备考题(8)
2014年咨询工程师《宏观经济政策》备考题(7)
2014年咨询工程师《宏观经济政策》备考题(6)
2014年咨询工程师《宏观经济政策》备考题(4)
2014年报咨询工程师《宏观经济政策》备考题(5)
2014年咨询工程师《宏观经济政策》备考题(3)
2014年咨询工程师《宏观经济政策》备考题(2)
2014年咨询工程师《宏观经济政策》备考题(1)