四、确定机械台班定额消耗量的基本方法
  (一)确定机械1h纯工作正常生产率
  机械纯工作时间,就是指机械的必需消耗时间。机械1h纯工作正常生产率,就是在正常施工组织条件下,具有必需的知识和技能的技术工人操纵机械1h的生产率。根据机械工作特点的不同,机械1h纯工作正常生产率的确定方法,也有所不同。
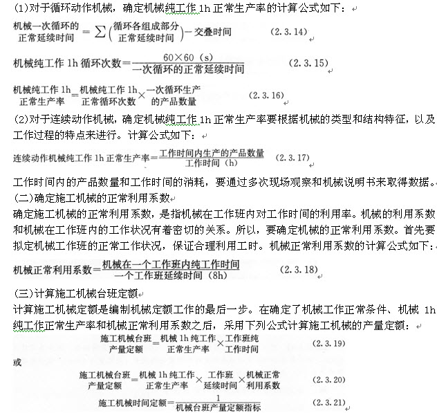
  (1)对于循环动作机械,确定机械纯工作1h正常生产率的计算公式如下:

  【例2.3.5】某工程现场采用出料容量500L的混凝土搅拌机,每一次循环中,装料、搅拌、卸料、中断需要的时间分别为1min、3min、1rain、1min,机械正常利用系数为0.9,求该机械的台班产量定额。
  解:该搅拌机一次循环的正常延续时间=1+3+1+1=6(min)=0.1(h)
  该搅拌机纯工作1h循环次数=10(次)
  该搅拌机纯工作1h正常生产率=10×500=5000(L)=5(m3)
  该搅拌机台班产量定额=5×8×0.9=36(m3/台班)