考试站首页
考试站范文
考试站作文
考试站网校(
0
)
收藏本站
更多
您好!欢迎来到考试站网校!
请登录
免费注册
考试站
首页
会计类
会计从业资格
初级会计职称
中级会计师
注册会计师
经济师
建筑类
一级建造师
二级建造师
造价工程师
监理工程师
咨询工程师
职业资格
证券从业
教师资格
公务员
行政能力
时政申论
公务员面试
国家公务员
外贸类
报关员
计算机类
计算机二级
计算机等级
医药类
执业医师
执业护士
执业药师
卫生资格
外语类
职称英语
学历类
全部考试
点击查看
考试站作文
考试站试听
考试站范文
考试站网校
报考指南
┊
考试报名
┊
准考证
政策法规
┊
成绩查询
┊
合格证
建设工程法规及知识
┊
建设工程施工管理
专业工程管理与实务
┊
模拟试题
历年真题
技巧心得
经验心得
网络课程
免费试听
北京
|
天津
|
河北
|
山西
|
湖北
|
江苏
|
安徽
|
山东
|
上海
|
浙江
|
江西
|
福建
|
湖南
|
宁夏
|
内蒙古
|
河南
四川
|
重庆
|
贵州
|
云南
|
辽宁
|
吉林
|
广东
|
广西
|
海南
|
陕西
|
甘肃
|
新疆
|
青海
|
西藏
|
黑龙江
|
国家
网校学习入口
模拟试题
您现在的位置:
二级建造师
>
施工管理
>
管理辅导
>
文章内容
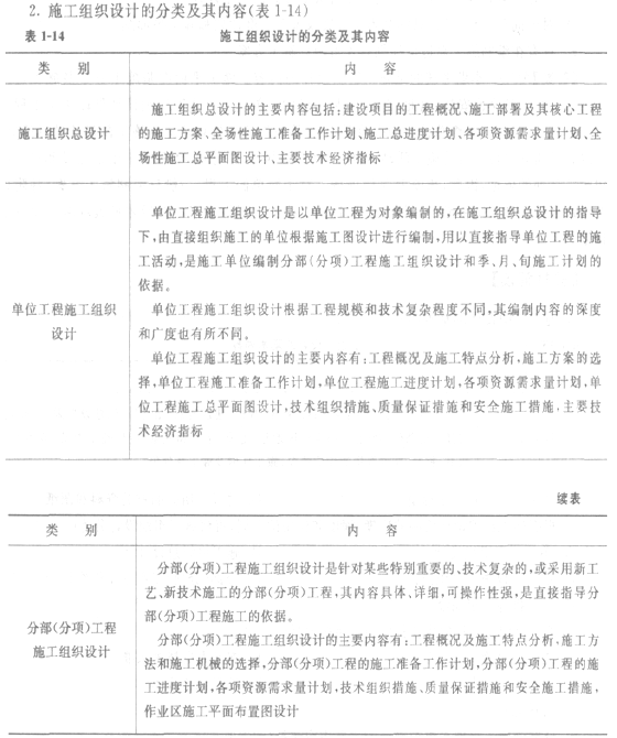
2013二级建筑师施工管理1.3
考试站(
www.examzz.com
) 【
考试站:中国教育考试第一门户
】 2013年9月11日
首页
1
2
尾页
分享到:
新浪微博
人人网
开心网
百度i贴吧
QQ空间
收藏本页
相关文章
·
2013二级建筑师施工管理1.4
·
2013二级建筑师施工管理1.5
·
2013二级建筑师施工管理1.6
·
2013二级建筑师施工管理1.7
·
2013二级建筑师施工管理1.2
·
2013二级建筑师施工管理1.1
·
2013年二级建造师施工管理预习知识点
·
考试辅导:建设工程监理
2013-09-11
2013-09-11
2013-09-12
2013-09-12
2013-09-11
2013-09-11
2013-09-06
2013-08-27
学员登陆
编辑推荐
二级建造师建设工程施工管理精讲汇总
湖南2013公布二级建造师证书领取通知
南京2014年二级建造师成绩查询时间通知
二级建造师《施工管理》重点复习汇总
二级建造师《施工管理》重点复习(70)
二级建造师《施工管理》重点复习(60)
二级建造师《施工管理》重点复习(50)
二级建造师《施工管理》重点复习(40)
二级建造师《施工管理》重点复习(30)
二级建造师《施工管理》重点复习(20)
试题排行
2014年二级建造师施工管理考试试题汇总
2014年二级建造师施工管理考试试题(7)
2014年二级建造师施工管理考试试题(8)
2014年二级建造师施工管理考试试题(5)
2014年二级建造师施工管理考试试题(6)
2014年二级建造师施工管理考试试题(4)
2014年二级建造师施工管理考试试题(2)
2014年二级建造师施工管理考试试题(3)
2014年二级建造师施工管理考试试题(1)
二级建造师机电工程备考题汇总